危險化學品有毒有害、易燃易爆,若存儲不當易發生安全事故,因此,危險化學品倉庫規劃設計和儲存管理非常重要。筆者在參與企業安全檢查時,經常發現一些企業的危險化學品倉庫存在超量超品種儲存、未設置氣體報警器、消防設施不健全、耐火等級不符合規定等問題。
現梳理危險化學品倉庫安全管理要求,供大家參考學習。
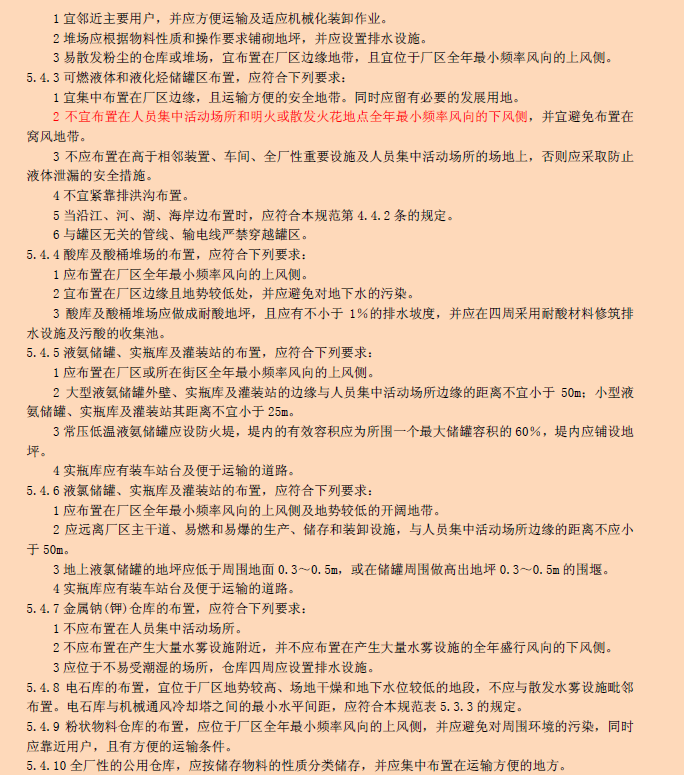
一、危險化學品倉庫的選址和布局
1 倉庫選址要求
根據《化工企業總圖運輸設計規范》(GB 50489-2009)第4.4.1條,化工區內的倉庫的布置,應滿足國家現行有關防火、防爆、衛生及環境保護等標準的要求,宜靠近服務對象,并應有較好的運輸和裝卸條件。第5.4.1至5.4.10條,規定了不同類別的倉庫布置要求。


按照《建筑防火通用規范》(GB 55037-2022)第4.2.1條,除特殊工藝要求外,甲、乙類倉庫不應設置在地下或半地下。
2 倉庫的防火間距如何定
根據《建筑設計防火規范(2018年版)》(GB 50016-2014)第3.5.1條和3.5.2條要求,倉庫與相關建筑的防火間距,應滿足表3.5.1、表3.5.2的規定。
《石油化工企業設計防火標準(2018年版)》(GB 50160-2008)表4.2.12,《精細化工企業工程設計防火標準》(GB 51283-2020)表4.2.9,《煤化工工程設計防火標準》(GB 51428-2021)表4.2.5也詳細規定了倉庫的防火間距要求。
二、危險化學品倉庫的建筑結構
1 倉庫的火災危險性分類
儲存物品的火災危險性應根據其性質和儲存物品中的可燃物數量等因素劃分,確定倉庫的火災危險性。
根據《建筑設計防火規范(2018年版)》(GB 50016-2014)第3.1.4條,同一座倉庫或倉庫的任一防火分區內儲存不同火災危險性物品時,倉庫或防火分區的火災危險性應按火災危險性最大的物品確定。
第3.1.5條,丁、戊類儲存物品倉庫的火災危險性,當可燃包裝重量大于物品本身重量1/4或可燃包裝體積大于物品本身體積的1/2時,應按丙類確定。
2 倉庫的耐火等級劃分
倉庫的耐火等級可分為一、二、三、四級。不同建筑構件的耐火極限也不同,如墻、柱、梁、樓板、屋頂承重構件等。
《建筑設計防火規范(2018年版)》(GB 50016-2014)第3.2.7至3.2.15條對倉庫的建筑構件耐火等級有詳細的要求。
按照《石油化工企業設計防火標準(2018年版)》(GB 50160-2008)第6.6.5條,袋裝硝酸銨倉庫的耐火等級不應低于二級。
按照《建筑防火通用規范》(GB 55037-2022)第5.2條要求,建筑高度大于32m的高層丙類倉庫,儲存可燃液體的多層丙類倉庫,每個防火分隔間建筑面積大于3000m2的其他多層丙類倉庫的耐火等級應為一級。高架倉庫、高層倉庫的耐火等級不應低于二級。單、多層丙類倉庫,多層丁類倉庫的耐火等級不應低于三級。
3 倉庫層數和平面布置要求
根據《建筑防火通用規范》(GB 55037-2022)第4.2.5條,甲、乙類倉庫和儲存丙類可燃液體的倉庫應為單、多層建筑。
第4.2.6條,倉庫內的防火分區或庫房之間采用防火墻分隔,甲、乙類倉庫內防火分區或庫房之間應采用無任何開口的防火墻分隔。
第4.2.7條,倉庫內不應設置員工宿舍及與庫房運行、管理無直接關系的其他用房。甲、乙類倉庫內不應設置辦公室、休息室等輔助用房,不應與辦公室、休息室等輔助用房及其他場所貼鄰。丙、丁類倉庫內的辦公室、休息室等輔助用房,應采用防火門、防火窗、耐火極限不低于2.00h的防火隔墻和耐火極限不低于1.00h的樓板與其他部位分隔,并應設置獨立的安全出口。
三、危險化學品倉庫的儲存安全
1.危險化學品倉庫應采用隔離儲存、隔開儲存、分離儲存的方式對危險化學品進行儲存。
2.應按國家標準分區分類儲存危險化學品,不得超量、超品種儲存危險化學品,相互禁配物質不得混放混存。(危險化學品能否混存參考其安全技術說明書)。
3.在危險化學品包裝(包括外包裝件)上粘貼或者拴掛與包裝內危險化學品相符的化學品安全標簽。
4.危險化學品應當儲存在專用倉庫、專用場地或者專用儲存室內,并由專人負責管理;劇毒化學品以及儲存數量構成重大危險源的其他危險化學品,應當在專用倉庫內單獨存放,并實行雙人收發、雙人保管制度。
5.儲存可能散發可燃氣體、有毒氣體的危險化學品庫房應按《石油化工可燃氣體和有毒氣體檢測報警設計標準》(GB/T 50493-2019)的規定,配備相應的氣體檢測報警裝置,并與風機聯鎖,報警信號應傳至24小時有人值守的場所,并設聲光報警器。
6.儲存易燃液體的危險化學品庫房應設置防液體流散措施,劇毒物品的危險化學品庫房應安裝通風設備。
7.應按《安全標志及其使用導則》(GB 2894-2008)的規定設置明顯的安全警示標志。
8.易燃易爆性商品存儲庫房溫濕度應滿足《易燃易爆性商品儲存養護技術條件》(GB 17914-2013)要求。
9.危險化學品堆碼應整齊、牢固、無倒置;不應遮擋消防設備、安全設施、安全標志和通道。
10.倉庫堆垛間距應滿足以下要求:主通道大于或等于200cm;墻距大于或等于50cm;柱距大于或等于30cm;垛距大于或等于100cm(每個堆垛的面積不應大于150m2) ;燈距大于或等于50cm 。
四、危險化學品倉庫的防爆要求
1.易燃易爆危險化學品倉庫內的電氣設備,如開關、燈具、火災探測器、機械進排風系統等設施均應為防爆設備,其設計安裝應滿足《爆炸危險環境電力裝置設計規范》(GB 50058-2014)的要求。使用的電瓶車、鏟車等作業工具應符合防爆要求。
2.遇濕會發生燃燒爆炸的物品倉庫應采取防止水浸漬的措施。
3.根據《石油化工企業設計防火標準(2018年版)》(GB 50160-2008)第6.6.1條,甲、乙、丙類物品倉庫:應通風良好;可能產生爆炸性混合氣體或在空氣中能形成粉塵、纖維等爆炸性混合物的倉庫,應采用不發生火花的地面,需要時應設防水層。
五、危險化學品倉庫的消防安全
1 倉庫的消防設施
倉庫內滅火器配置類型、規格、數量,應按照《建筑滅火器配置設計規范》(GB 50140-2005)規定執行。
根據《建筑防火通用規范》(GB 55037-2022)第8.1.5條,建筑占地面積大于300m2的倉庫應設置室外消火栓系統。第8.1.7條,建筑占地面積大于300m2的甲、乙、丙類倉庫應設置室內消火栓系統。第8.3.1條,地下、半地下且建筑面積大于1000m2丙類倉庫,丙類高層倉庫或丙類高架倉庫應設置火宅自動報警系統。
根據《石油化工企業設計防火標準(2018年版)》(GB 50160-2008)第8.11.2條,甲、乙、丙類倉庫應設室內消火栓;甲、乙類倉庫室內消火栓間距不應超過30m。
2 倉庫的安全疏散
根據《建筑防火通用規范》(GB 55037-2022)第7.1.6條,甲、乙類物質的儲存場所疏散出口門應為平開門或在火災時具有平開功能的門,且疏散出口門應向疏散方向開啟。
第7.2.3條,占地面積大于300m2的地上倉庫,安全出口不應少于2個;建筑面積大于100m2的地下或半地下倉庫,安全出口不應少于2個。倉庫內每個建筑面積大于100m2的房間的疏散出口不應少于2個。
第7.2.4條,高層倉庫的疏散樓梯應為封閉樓梯間或室外樓梯。第10.1.8條,丙類倉庫、高層倉庫應設置燈光疏散指示標志。
3 倉庫區的消防車道
根據《建筑防火通用規范》(GB 55037-2022)第3.4.2條,占地面積大于1500m2的乙、丙類倉庫應沿建筑的兩條長邊設置消防車道。
根據《石油化工企業設計防火標準(2018年版)》(GB 50160-2008)第4.3.4條,化學危險品倉庫區應設環形消防車道,當受地形條件限制時,也可設有回車場的盡頭式消防車道。消防車道的路面寬度不應小于6m,路面內緣轉彎半徑不宜小于12m,路面上凈空高度不應低于5m。
六、其他安全要求
1.儲存劇毒化學品或易制爆危險化學品的單位,應當如實記錄其儲存的劇毒化學品、易制爆危險化學品的數量和流向,并采取必要的安全防范措施,防止劇毒化學品、易制爆危險化學品丟失或者被盜;發現劇毒化學品、易制爆危險化學品丟失或者被盜的,應當立即向當地公安機關報告。應當設置治安保衛機構,配備專職治安保衛人員。
2.應建立危險化學品出入庫核查、登記制度。對劇毒化學品以及儲存數量構成重大危險源的其他危險化學品,儲存單位應當將其儲存數量、儲存地點以及管理人員的情況,報所在地縣級人民政府安全生產監督管理部門(在港區內儲存的,報港口行政管理部門)和公安機關備案。
3.甲、乙類倉庫內嚴禁采用明火和電熱散熱器供暖。
4.可燃材料倉庫內使用低溫照明燈具,并應對燈具的發熱部件采取隔熱等防火措施,不應使用鹵鎢燈等高溫照明燈具。配電箱及開關應設置在倉庫外。
5.危險化學品儲存作業前,應先對倉庫通風。
6.進入儲存爆炸物及其他對靜電、火花敏感的危險化學品倉庫時,應穿防靜電工作服,不應穿釘鞋,應在進入倉庫前消除人體靜電;應使用具備防爆功能的通信工具,不應使用易產生靜電和火花的作業機具。
7.儲存倉庫內禁止進行開桶、分裝、改裝作業。不應在惡劣天氣進行裝卸作業。
8.儲存場所需設置相應的監測、監控、通風、防曬、防火、滅火、防雷、防靜電、防腐等安全設施、設備,并進行經常性維護、保養,保證安全設施、設備的正常使用。
9.儲存場所需設置通信、報警裝置,進行經常性維護、保養,以保證設備處于適用狀態。
10.危險化學品入庫后,要定期進行檢查,一旦發現品質問題、包裝破損、滲漏等問題及時處理。
11.危險化學品倉庫管理人員應具備危險化學品儲存管理范圍相關的安全知識和管理能力。
12.危險化學品倉庫從業人員應能理解化學品安全技術說明書的內容并掌握風險防范措施,掌握崗位操作技能。
參考標準
《化工企業總圖運輸設計規范》(GB 50489-2009)
《建筑防火通用規范》(GB 55037-2022)
《建筑設計防火規范(2018年版)》(GB 50016-2014)
《石油化工企業設計防火標準(2018年版)》(GB 50160-2008)
《精細化工企業工程設計防火標準》(GB 51283-2020)
《煤化工工程設計防火標準》(GB 51428-2021)
《危險化學品倉庫儲存通則》(GB 15603-2022)
《危險化學品經營企業安全技術基本要求》(GB 18265-2019)
《易燃易爆性商品儲存養護技術條件》(GB 17914-2013)
《腐蝕性商品儲存養護技術條件》(GB 17915-2013)
《毒害性商品儲存養護技術條件》(GB 17916-2013)
《爆炸危險環境電力裝置設計規范》(GB 50058-2014)
《石油化工可燃氣體和有毒氣體檢測報警設計標準》(GB/T 50493-2019)
《建筑滅火器配置設計規范》(GB 50140-2005)等